3.1. UML About

  • UML - Unified Modeling Language

  • 14 diagrams

  • ERD Diagram

Structure Diagrams:

  • Class Diagram

  • Component Diagram

  • Deployment Diagram

  • Object Diagram

  • Package Diagram

  • Profile Diagram

  • Composite Structure Diagram

Behavioral Diagrams:

  • Use Case Diagram

  • Activity Diagram

  • State Machine Diagram

  • Sequence Diagram

  • Communication Diagram

  • Interaction Overview Diagram

  • Timing Diagram

../../_images/uml-about-types.png

Figure 3.4. UML Types Diagram [1]

3.1.1. Class Diagram

../../_images/uml-about-class.png

3.1.2. Sequence Diagram

../../_images/uml-about-sequence.png

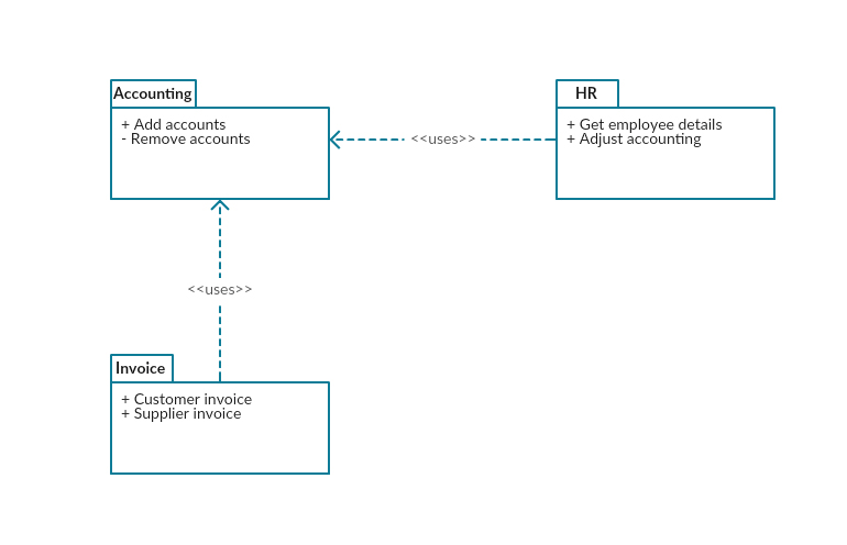
3.1.3. Component Diagram

../../_images/uml-about-component.png

Figure 3.5. UML Component Diagram [1]

3.1.4. Deployment Diagram

../../_images/uml-about-deployment.png

Figure 3.6. UML Deployment Diagram [1]

3.1.5. Object Diagram

../../_images/uml-about-object.png

Figure 3.7. UML Object Diagram [1]

3.1.6. Package Diagram

../../_images/uml-about-package.jpg

Figure 3.8. UML Package Diagram [1]

3.1.7. Profile Diagram

../../_images/uml-about-profile.jpg

Figure 3.9. UML Profile Diagram [1]

3.1.8. Composite Structure Diagram

../../_images/uml-about-compositestructure.jpg

Figure 3.10. UML Composite-structure Diagram [1]

3.1.9. Use Case Diagram

../../_images/uml-about-usecase.png

Figure 3.11. UML Use-case Diagram [1]

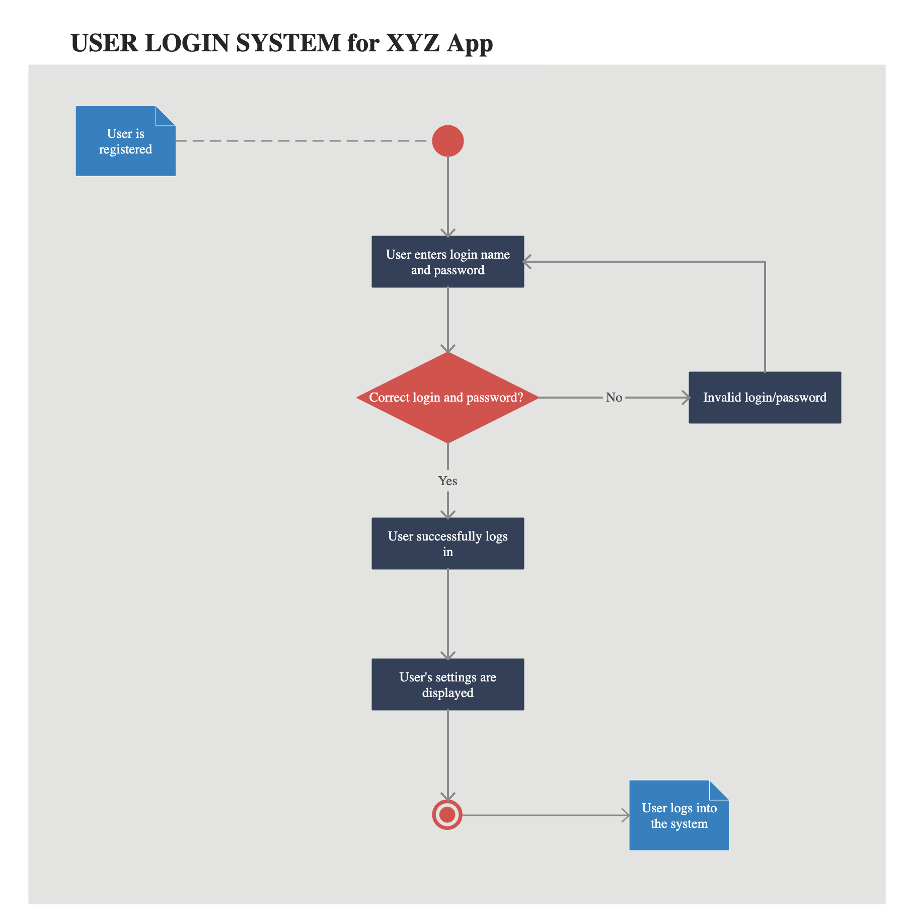
3.1.10. Activity Diagram

../../_images/uml-about-activity.png

Figure 3.12. UML Activity Diagram [1]

3.1.11. State Machine Diagram

../../_images/uml-about-statemachine.jpg

Figure 3.13. UML State-machine Diagram [1]

3.1.12. Communication Diagram

../../_images/uml-about-communication.jpg

Figure 3.14. UML Communication Diagram [1]

3.1.13. Interaction Overview Diagram

../../_images/uml-about-interactionoverview.jpg

Figure 3.15. UML Interaction-overview Diagram [1]

3.1.14. Timing Diagram

../../_images/uml-about-timing.jpg

Figure 3.16. UML Timing Diagram [1]

3.1.15. Entity Relationship Diagram

  • Entity Relationship

  • Database

../../_images/uml-about-erd.png

3.1.16. Generate from code

$ pyreverse -o png -p mymodule .

3.1.17. Django

$ brew install graphviz
$ python -m pip install pydotplus
$ python -m pip install django-extensions

# Add 'django_extensions' to INSTALLED_APP

$ python manage.py graph_models -a -g -o all.png
$ python manage.py graph_models myapp -g -o myapp.png
$ python manage.py graph_models -a -I Contact,Address -o models.png
$ python manage.py graph_models -a --arrow-shape normal -o myproject.png
../../_images/uml-about-django-1.png
../../_images/uml-about-django-2.png

3.1.18. References