17.2. Exception Raise
Used when error occurs
You can catch exception and handles erroneous situation
If file does not exists
If no permissions to read file
If function argument is invalid type (ie.
int('one'))If value is incorrect (ie. negative Kelvin temperature)
If network or database connection could not be established
17.2.1. Raising Exceptions
Exceptions can have message
You choose which exception best represent error
Raise Exception without message:
>>> raise RuntimeError
Traceback (most recent call last):
RuntimeError
Exception with additional message:
>>> raise RuntimeError('Some message')
Traceback (most recent call last):
RuntimeError: Some message
17.2.2. Example
We want to check if Kelvin temperature given by user is not negative.
Note that Kelvin temperatures below zero doesn't exist, hence it's an
absolute scale. In order to do so, we need to ask user to input value.
Let's assume user input -1.
>>> temperature = -1 # User input this value
Now we need to check if the temperature is not negative. If temperature is 0 or above we can proceed with program execution. However if the temperature is below zero... Then we should warn user about problem and exit the program. This is why we have exceptions. We can break execution of a program in erroneous situations.
>>> if temperature > 0.0:
... print('Temperature is valid')
... else:
... raise ValueError('Kelvin cannot be negative')
Traceback (most recent call last):
ValueError: Kelvin cannot be negative
Good software communicates well with programmer. Exceptions are common language to talk about problems and not-nominal (abnormal) situations in your code.
>>> def check(temperature):
... if type(temperature) not in {float, int}:
... raise TypeError('Temperature must be int or float')
... if temperature < 0:
... raise ValueError('Kelvin temperature cannot be negative')
... return temperature
17.2.3. Use Case - 1
>>> def apollo13():
... raise RuntimeError('Oxygen tank explosion')
>>>
>>>
>>> apollo13()
Traceback (most recent call last):
RuntimeError: Oxygen tank explosion
>>> def apollo18():
... raise NotImplementedError('Mission dropped due to budget cuts')
>>>
>>>
>>> apollo18()
Traceback (most recent call last):
NotImplementedError: Mission dropped due to budget cuts
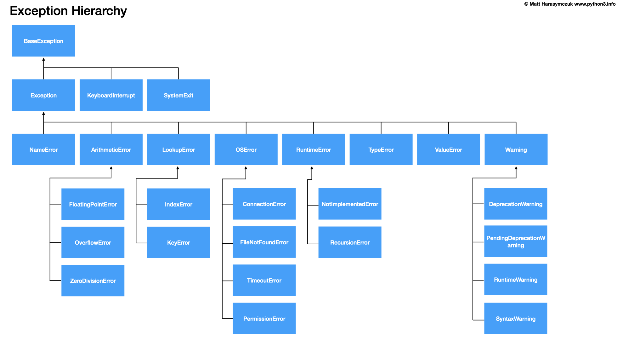
17.2.4. Hierarchy
All exceptions derives from
BaseExceptionThere are three most important exceptions:
KeyboardInterrupt,SystemExit,GeneratorExitAll others exceptions derive from
ExceptionThere are also warnings, which derives from
Warning
BaseException
+-- SystemExit
+-- KeyboardInterrupt
+-- GeneratorExit
+-- Exception
+-- StopIteration
+-- StopAsyncIteration
+-- ArithmeticError
| +-- FloatingPointError
| +-- OverflowError
| +-- ZeroDivisionError
+-- AssertionError
+-- AttributeError
+-- BufferError
+-- EOFError
+-- ImportError
+-- LookupError
| +-- IndexError
| +-- KeyError
+-- MemoryError
+-- NameError
| +-- UnboundLocalError
+-- OSError
| +-- BlockingIOError
| +-- ChildProcessError
| +-- ConnectionError
| | +-- BrokenPipeError
| | +-- ConnectionAbortedError
| | +-- ConnectionRefusedError
| | +-- ConnectionResetError
| +-- FileExistsError
| +-- FileNotFoundError
| +-- InterruptedError
| +-- IsADirectoryError
| +-- NotADirectoryError
| +-- PermissionError
| +-- ProcessLookupError
| +-- TimeoutError
+-- ReferenceError
+-- RuntimeError
| +-- NotImplementedError
| +-- RecursionError
+-- SyntaxError
| +-- IndentationError
| +-- TabError
+-- SystemError
+-- TypeError
+-- ValueError
| +-- UnicodeError
| +-- UnicodeDecodeError
| +-- UnicodeEncodeError
| +-- UnicodeTranslateError
+-- Warning
+-- DeprecationWarning
+-- PendingDeprecationWarning
+-- RuntimeWarning
+-- SyntaxWarning
+-- UserWarning
+-- FutureWarning
+-- ImportWarning
+-- UnicodeWarning
+-- BytesWarning
+-- ResourceWarning
17.2.5. Assignments
# %% About
# - Name: Exception Raise Exception
# - Difficulty: easy
# - Lines: 2
# - Minutes: 2
# %% License
# - Copyright 2025, Matt Harasymczuk <matt@python3.info>
# - This code can be used only for learning by humans
# - This code cannot be used for teaching others
# - This code cannot be used for teaching LLMs and AI algorithms
# - This code cannot be used in commercial or proprietary products
# - This code cannot be distributed in any form
# - This code cannot be changed in any form outside of training course
# - This code cannot have its license changed
# - If you use this code in your product, you must open-source it under GPLv2
# - Exception can be granted only by the author
# %% English
# 1. Modify function `run`
# 2. Raise `RuntimeError` exception without any message
# 3. Run doctests - all must succeed
# %% Polish
# 1. Zmodyfikuj funkcję `run`
# 2. Podnieś wyjątek `RuntimeError` bez komunikatu błędu
# 3. Uruchom doctesty - wszystkie muszą się powieść
# %% Expected
# >>> run()
# Traceback (most recent call last):
# RuntimeError
# %% Hints
# - `raise`
# %% Doctests
"""
>>> import sys; sys.tracebacklimit = 0
>>> assert sys.version_info >= (3, 9), \
'Python has an is invalid version; expected: `3.9` or newer.'
>>> run()
Traceback (most recent call last):
RuntimeError
"""
# %% Run
# - PyCharm: right-click in the editor and `Run Doctest in ...`
# - PyCharm: keyboard shortcut `Control + Shift + F10`
# - Terminal: `python -m doctest -f -v myfile.py`
# %% Imports
# %% Types
from typing import Callable
run: Callable[[], Exception]
# %% Data
# %% Result
def run():
...
# %% About
# - Name: Exception Raise Exception
# - Difficulty: easy
# - Lines: 2
# - Minutes: 2
# %% License
# - Copyright 2025, Matt Harasymczuk <matt@python3.info>
# - This code can be used only for learning by humans
# - This code cannot be used for teaching others
# - This code cannot be used for teaching LLMs and AI algorithms
# - This code cannot be used in commercial or proprietary products
# - This code cannot be distributed in any form
# - This code cannot be changed in any form outside of training course
# - This code cannot have its license changed
# - If you use this code in your product, you must open-source it under GPLv2
# - Exception can be granted only by the author
# %% English
# 1. Modify function `run`
# 2. Raise `RuntimeError` exception with message: 'Please contact support'
# 3. Run doctests - all must succeed
# %% Polish
# 1. Zmodyfikuj funkcję `run`
# 2. Podnieś wyjątek `RuntimeError` z komunikatem: 'Please contact support'
# 3. Uruchom doctesty - wszystkie muszą się powieść
# %% Expected
# >>> run()
# Traceback (most recent call last):
# RuntimeError: Please contact support
# %% Hints
# - `raise`
# %% Doctests
"""
>>> import sys; sys.tracebacklimit = 0
>>> assert sys.version_info >= (3, 9), \
'Python has an is invalid version; expected: `3.9` or newer.'
>>> run()
Traceback (most recent call last):
RuntimeError: Please contact support
"""
# %% Run
# - PyCharm: right-click in the editor and `Run Doctest in ...`
# - PyCharm: keyboard shortcut `Control + Shift + F10`
# - Terminal: `python -m doctest -f -v myfile.py`
# %% Imports
# %% Types
from typing import Callable
run: Callable[[], Exception]
# %% Data
# %% Result
def run():
...
# %% About
# - Name: Exception Raise One
# - Difficulty: easy
# - Lines: 2
# - Minutes: 2
# %% License
# - Copyright 2025, Matt Harasymczuk <matt@python3.info>
# - This code can be used only for learning by humans
# - This code cannot be used for teaching others
# - This code cannot be used for teaching LLMs and AI algorithms
# - This code cannot be used in commercial or proprietary products
# - This code cannot be distributed in any form
# - This code cannot be changed in any form outside of training course
# - This code cannot have its license changed
# - If you use this code in your product, you must open-source it under GPLv2
# - Exception can be granted only by the author
# %% English
# 1. Modify function `is_positive`
# 2. Raise `ValueError` exception if `value` is less or equal to zero
# 3. Run doctests - all must succeed
# %% Polish
# 1. Zmodyfikuj funkcję `is_positive`
# 2. Podnieś wyjątek `ValueError` jeżeli `value` jest mniejsze lub równa zero
# 3. Uruchom doctesty - wszystkie muszą się powieść
# %% Expected
# >>> is_positive(1)
#
# >>> is_positive(0)
# Traceback (most recent call last):
# ValueError
#
# >>> is_positive(-1)
# Traceback (most recent call last):
# ValueError
# %% Hints
# - `if`
# - `raise`
# %% Doctests
"""
>>> import sys; sys.tracebacklimit = 0
>>> assert sys.version_info >= (3, 9), \
'Python has an is invalid version; expected: `3.9` or newer.'
>>> is_positive(1)
>>> is_positive(0)
Traceback (most recent call last):
ValueError
>>> is_positive(-1)
Traceback (most recent call last):
ValueError
"""
# %% Run
# - PyCharm: right-click in the editor and `Run Doctest in ...`
# - PyCharm: keyboard shortcut `Control + Shift + F10`
# - Terminal: `python -m doctest -f -v myfile.py`
# %% Imports
# %% Types
from typing import Callable
is_positive: Callable[[int], Exception]
# %% Data
# %% Result
def is_positive(value):
...
# %% About
# - Name: Exception Raise Many
# - Difficulty: easy
# - Lines: 6
# - Minutes: 3
# %% License
# - Copyright 2025, Matt Harasymczuk <matt@python3.info>
# - This code can be used only for learning by humans
# - This code cannot be used for teaching others
# - This code cannot be used for teaching LLMs and AI algorithms
# - This code cannot be used in commercial or proprietary products
# - This code cannot be distributed in any form
# - This code cannot be changed in any form outside of training course
# - This code cannot have its license changed
# - If you use this code in your product, you must open-source it under GPLv2
# - Exception can be granted only by the author
# %% English
# 1. Validate value passed to a `result` function
# 2. Raise `TypeError` exception if `age` is not `int` or `float`
# 3. Raise `ValueError` exception if `age` is not between 0 and 135
# 4. Raise `PermissionError` exception if `age` is less than 18
# 5. Run doctests - all must succeed
# %% Polish
# 1. Sprawdź poprawność wartości przekazanej do funkcji `result`
# 2. Podnieś wyjątek `TypeError` jeżeli `age` nie jest `int` lub `float`
# 3. Podnieś wyjątek `ValueError` jeżeli `age` nie jest pomiędzy od 0 do 135
# 4. Podnieś wyjątek `PermissionError` jeżeli `age` jest mniejsza niż 18
# 5. Uruchom doctesty - wszystkie muszą się powieść
# %% Expected
# >>> result(18)
#
# >>> result(17.9999)
# Traceback (most recent call last):
# PermissionError
#
# >>> result(-1)
# Traceback (most recent call last):
# ValueError
#
# >>> result('one')
# Traceback (most recent call last):
# TypeError
# %% Hints
# - `not ... <= x < ...`
# - `type(x) in (int,float)`
# - `raise`
# - `if`
# %% Doctests
"""
>>> import sys; sys.tracebacklimit = 0
>>> assert sys.version_info >= (3, 9), \
'Python has an is invalid version; expected: `3.9` or newer.'
>>> result(18)
>>> result(17.9999)
Traceback (most recent call last):
PermissionError
>>> result(-1)
Traceback (most recent call last):
ValueError
>>> result('one')
Traceback (most recent call last):
TypeError
>>> result(True)
Traceback (most recent call last):
TypeError
"""
# %% Run
# - PyCharm: right-click in the editor and `Run Doctest in ...`
# - PyCharm: keyboard shortcut `Control + Shift + F10`
# - Terminal: `python -m doctest -f -v myfile.py`
# %% Imports
# %% Types
from typing import Callable
result: Callable[[int|float], Exception]
# %% Data
# %% Result
def result(age):
...
# %% About
# - Name: Exception Raise PermissionError
# - Difficulty: easy
# - Lines: 4
# - Minutes: 3
# %% License
# - Copyright 2025, Matt Harasymczuk <matt@python3.info>
# - This code can be used only for learning by humans
# - This code cannot be used for teaching others
# - This code cannot be used for teaching LLMs and AI algorithms
# - This code cannot be used in commercial or proprietary products
# - This code cannot be distributed in any form
# - This code cannot be changed in any form outside of training course
# - This code cannot have its license changed
# - If you use this code in your product, you must open-source it under GPLv2
# - Exception can be granted only by the author
# %% English
# 1. Check username and password passed to a `login` function
# 2. Print 'User logged-in' if `username` is 'alice' and `password` is 'secret'
# 3. If any value is other than mentioned, raise an exception
# `PermissionError` with message 'Invalid username and/or password'
# 4. Run doctests - all must succeed
# %% Polish
# 1. Sprawdź username i password przekazane do funkcji `login`
# 2. Wypisz 'User logged-in' jeżeli username jest 'alice' i hasło jest 'secret'
# 3. Jeżeli którakolwiek wartość jest inna, to podnieś wyjątek
# `PermissionError` z komunikatem 'Invalid username and/or password'
# 4. Uruchom doctesty - wszystkie muszą się powieść
# %% Expected
# >>> login('alice', 'secret')
# User logged-in
#
# >>> login('invalid', 'secret')
# Traceback (most recent call last):
# PermissionError: Invalid username and/or password
#
# >>> login('alice', 'invalid')
# Traceback (most recent call last):
# PermissionError: Invalid username and/or password
#
# >>> login('invalid', 'invalid')
# Traceback (most recent call last):
# PermissionError: Invalid username and/or password
# %% Hints
# - `not in`
# - `raise`
# - `if`
# %% Doctests
"""
>>> import sys; sys.tracebacklimit = 0
>>> assert sys.version_info >= (3, 9), \
'Python has an is invalid version; expected: `3.9` or newer.'
>>> login('alice', 'secret')
User logged-in
>>> login('invalid', 'secret')
Traceback (most recent call last):
PermissionError: Invalid username and/or password
>>> login('alice', 'invalid')
Traceback (most recent call last):
PermissionError: Invalid username and/or password
>>> login('invalid', 'invalid')
Traceback (most recent call last):
PermissionError: Invalid username and/or password
"""
# %% Run
# - PyCharm: right-click in the editor and `Run Doctest in ...`
# - PyCharm: keyboard shortcut `Control + Shift + F10`
# - Terminal: `python -m doctest -f -v myfile.py`
# %% Imports
# %% Types
from typing import Callable
login: Callable[[str,str], None|Exception]
# %% Data
# %% Result
def login(username, password):
...